近期首都医科大学宣武医院吉训明院士和北京大学郑玉峰教授在科爱创办的期刊Bioactive Materials上联合发表研究文章:血管内植入镁材料释放的Mg2+/H2对缺血性脑损伤的神经保护作用研究。本研究创新性地将可降解镁植入物用于急性梗死性卒中治疗,以评估研发“可生物降解神经保护支架”的可行性,一方面在体外证明了镁降解产生的Mg2+/H2对梗死性卒中细胞模型有协同保护作用,另一方面在体内证明了血管内植入镁材料可以促进梗死性卒中动物模型的神经功能恢复,保护脑组织完整性。本研究首次对“可生物降解神经保护支架”理念进行前瞻性验证,为未来新型脑血管支架的功能设计提供启示,也为急性梗死性卒中的治疗提供了一种前景广阔的疗法。
01研究内容简介
寻求对急性梗死性卒中(AIS)的有效神经保护一直困扰着临床医生。由于缺血/再灌注(I/R)损伤,超过一半的患者在再通治疗后预后不佳。其中,颅内动脉粥样硬化导致的大血管闭塞占AIS病例的15–35%,大多数患者需要在血栓切除术后植入支架以实现完全再通。因此,将再通治疗与神经保护治疗相结合以减轻I/R损伤是至关重要的。
针对上述问题,本研究利用可生物降解的金属镁能够产生和释放神经保护物质Mg2+/H2,创新性地将可降解镁植入物用于急性梗死性卒中治疗,以评估“可生物降解神经保护支架”的可行性(图1)。

图1 生物可降解神经保护支架的概念原理以及MCAO大鼠验证实施策略
一、颈总动脉中镁丝腐蚀的计算模拟
在实验之前,使用计算模型模拟和分析了植入颈总动脉(CCA)的镁金属中Mg2+/H2的释放模式,并证实了Mg2+/H2的快速初始释放(图2)。

图2 颈总动脉内镁丝腐蚀的计算模型
二、体外细胞毒性和神经保护分析
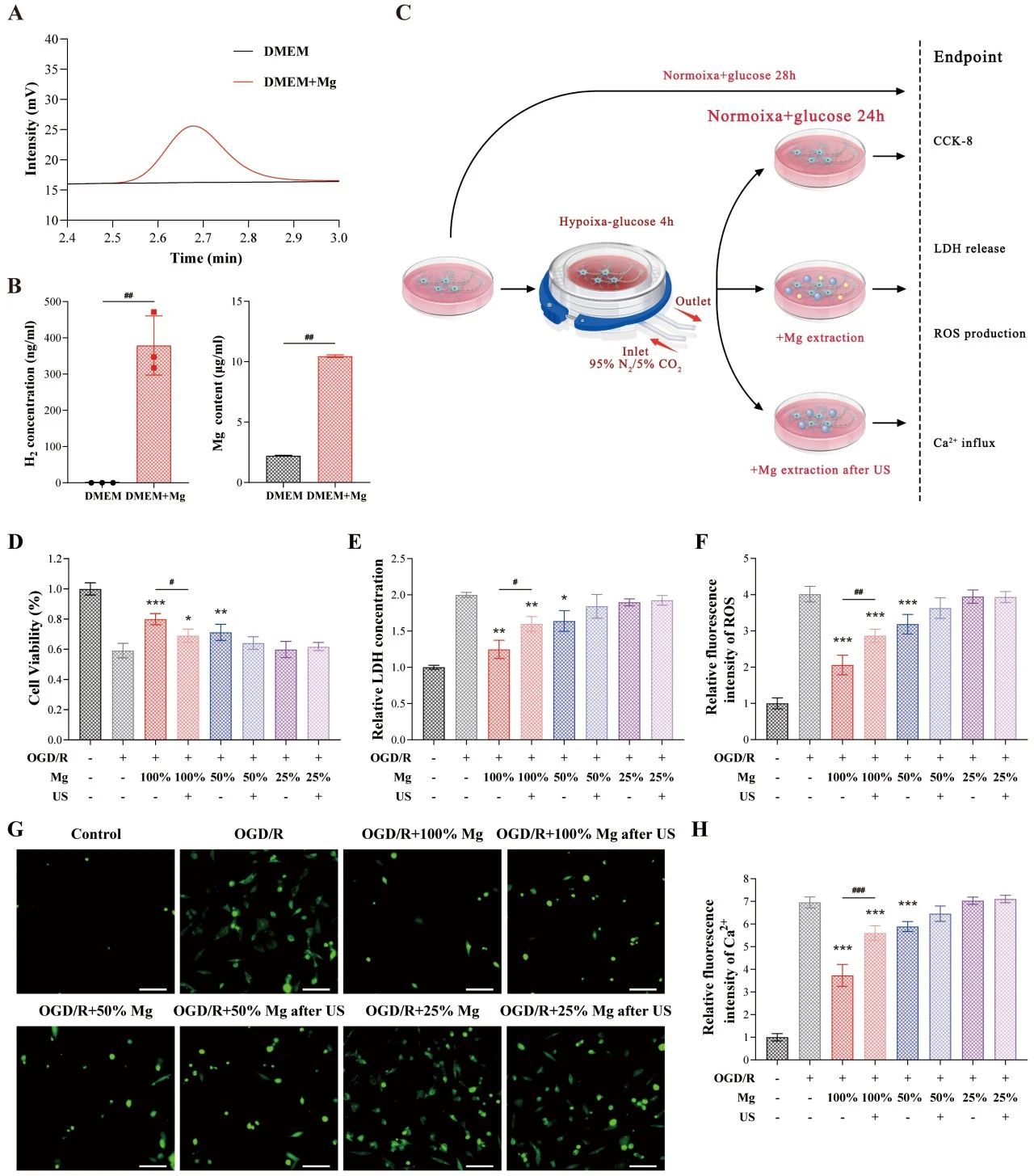
将镁金属浸入培养基中后,证实了Mg2+/H2的存在,并利用浸提培养基培养氧葡萄糖剥夺/复氧(OGD/R)损伤的神经元细胞,观察到镁金属降解的神经保护潜力。其神经保护作用源于Mg2+和H2对ROS产生和Ca2+超载的协同抑制作用(图3)。

图3 金属镁提取物对OGD损伤细胞的体外神经保护作用
三、镁丝的体内神经功能保护作用与脑完整性保护作用
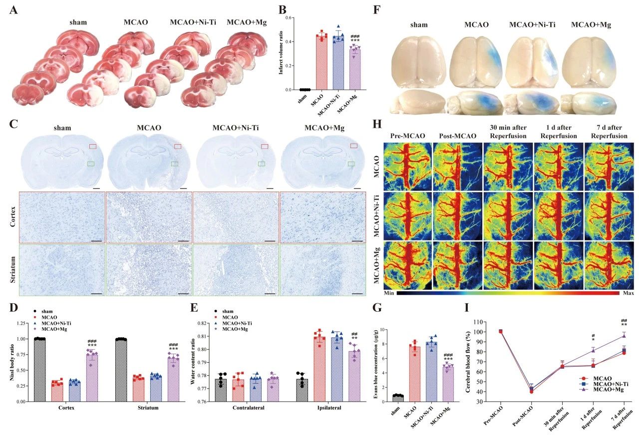
鉴于镁降解产物的体外神经保护作用,在缺血后和再灌注开始时将镁丝植入大鼠颈总动脉,以评估其对体内再灌注损伤的保护作用。行为测试结果表明,镁丝植入可以保护受损的神经功能(图4)。组织学测试结果表明,镁丝植入可以保护神经细胞,减少血脑屏障破坏,促进脑血流恢复(图5)。

图4 在体镁丝对缺血性损伤的神经保护作用

图5 在缺血/再灌注损伤后7天,Mg丝可维持脑完整性,提高脑血流(CBF)
四、镁丝的体内腐蚀评价
在分析提取的镁丝后,观察到植入后第一天的体内快速腐蚀(图6)。这种腐蚀模式很重要,因为它与AIS的最佳处理窗口一致。

图6 基于Micro-CT和SEM的镁丝的体内腐蚀评价
五、体内Mg2+、H2、ROS和Ca2+浓度
对血液和脑中Mg2+和H2浓度的提升进行了测定和推断,还对脑中的ROS和Ca2+浓度进行的测定,这进一步证实了Mg2+/H2具有体内神经保护作用,其保护作用是通过降低脑中ROS的产生和Ca2+超载实现的(图7)。

图7 体内血和脑中的Mg2+、H2、活性氧(ROS)和Ca2+浓度
本研究重要性在于,这是首次对“可生物降解神经保护支架”进行前瞻性验证,为未来新型脑血管支架的功能设计提供启示,也为急性梗死性卒中的治疗提供了一种前景广阔的疗法。此外,还提出了一种新的体内神经相容性评估脑模型。基于短暂大脑中动脉缺血(MCAO)大鼠模型,创建了一种结合MCAO技术的金属丝插入方法,以进行可生物降解镁金属的体内神经活动。这种方法新颖,适用于脑组织上其他可降解材料的生物相容性评估。此外,作为镁合金的主要降解产物,H2分子在金属植入后也通过化学气相分析技术在大鼠血液中检测到。通过OGD/R损伤的神经元细胞和大鼠模型验证了Mg2+/H2的协同神经保护作用。
02论文第一/通讯作者简介
第一作者
章杨 : 首都医科大学宣武医院2022级博士研究生,从事脑血管病的诊疗研究。以第一/共同第一作者身份发表学术论文10篇(其中SCI论文9篇,发表当年累计影响因子63.9)。获得上海市优秀毕业生(硕士),硕士、本科生一等学业奖学金等各项荣誉。
张洪康 : 北京大学材料科学与工程学院2020级博士研究生,从事生物医用可降解金属材料研发工作。
姜缪文 : 首都医科大学北京脑重大疾病研究院,助理教授。以第一/共同第一作者身份发表学术论文15篇(其中SCI论文12篇,累计影响因子108.9)。授权或申请国家发明专利3项。参编学术论著《亚低温神经保护治疗学》。获得北京市优秀毕业生(博士)、中国仪器仪表学会博士奖学金、硕士研究生国家奖学金等各项奖学金。担任中国仪器仪表学会会员,北京神经科学学会会员,从事面向神经系统疾病的医工交叉研究,主要研究方向为血管内智能介入器械及医疗仪器系统。
通讯作者
郑玉峰 : 北京大学材料科学与工程学院教授,博士生导师;国家杰出青年科学基金获得者、教育部长江学者特聘教授、科技部中青年科技创新领军人才、中组部万人计划入选者、国际生物材料科学与工程学会联合会“生物材料科学与工程Fellow”(FBSE)、美国医学与生物工程研究院会士(AIBME Fellow)。学术研究方向为新型生物医用金属材料与器械。出版英文专著2本,中文专著6本,发表英文SCI论文500余篇,被引用24000余次,H-index为75,获授权发明专利40余项。社会兼职包括Bioactive Materials主编、中国生物材料学会医用金属分会主任委员、中国生物材料学会青年委员会主任委员等。
李明 : 首都医科大学宣武医院,副教授/副研究员,主要从事神经介入器械研发与血管内低温神经保护技术研究。以第一/通讯作者(含共同)发表SCI论文22篇, H指数21;作为项目负责人,主持国家及省部级课题8项。作为副主编,参编人民卫生出版社著作2部。担任北京神经科学学会副秘书长、中国生物医学工程学会介入医学分会委员、中国生物材料学会医用金属材料分会委员、中国老年医学学会脑血管病分会委员。作为参与人获中华医学科技奖一等奖、北京市医学科技奖二等奖、美国医学院Catalyst Awardees 奖。
吉训明 : 中国工程院院士,中国医学科学院学部委员,首都医科大学副校长,北京脑重大疾病研究院院长,神经外科教授、博士生导师。国家杰出青年基金获得者,教育部长江学者,万人计划科技领军人才。获全国“创新争先奖”。
担任互联网医疗诊治技术国家工程研究中心和国家卒中抢救中心主任、中国老龄健康促进工程和国家百万卒中减残工程专家委员会主任委员。在973、863、国家重点研发计划、军民融合重大项目和国家自然科学基金重大项目等支持下,在脑动脉和静脉卒中领域进行了系统创新性研究。成果以通讯作者发表于NEJM、Lancet Neurology、Nature等期刊,连续五年入选Elsevier中国高被引学者。担任Brain Circulation、Neuroprotection和Conditioning Medicine杂志主编。获发明专利授权80余项、国家科技进步二等奖2项、省部级科技进步一等奖4项,以及何梁何利基金科学与技术进步奖和吴阶平医药创新奖。
03资助信息
该研究得到国家自然科学基金(82102220, 82027802, 61975017, 82071468), 北京市科学技术委员会首都临床特色诊疗技术研究及转化应用项目 (Z221100007422023), 北京市教育委员会科技计划一般项目(KM202010025023) 和首都医科大学汇聚人才项目支持。
04原文信息
Yang Zhang, Hongkang Zhang, Miaowen Jiang, Xiaofeng Cao, Xiaoxiao Ge, Baoying Song, Jing Lan, Wenhao Zhou, Zhengfei Qi, Xuenan Gu, Juzhe Liu, Yufeng Zheng, Ming Li, Xunming Ji, Neuroprotection on ischemic brain injury by Mg2+/H2 released from endovascular Mg implant. Bioactive Materials, 42 (2024) 124-139.
DOI: 10.1016/j.bioactmat.2024.08.019.