近期,博雅迈特·伊希思纳米晶钛亲蛋白种植体技术成果获得中国生物材料学会《科学技术成果评价报告》认可。该成果在纳米晶纯钛材料工程化制备及牙种植体产业化应用方面实现重要突破,为牙种植体领域提供了强度、疲劳性能与成骨活性协同提升的国际领先解决方案。



中国生物材料学会《科学技术成果评价报告》
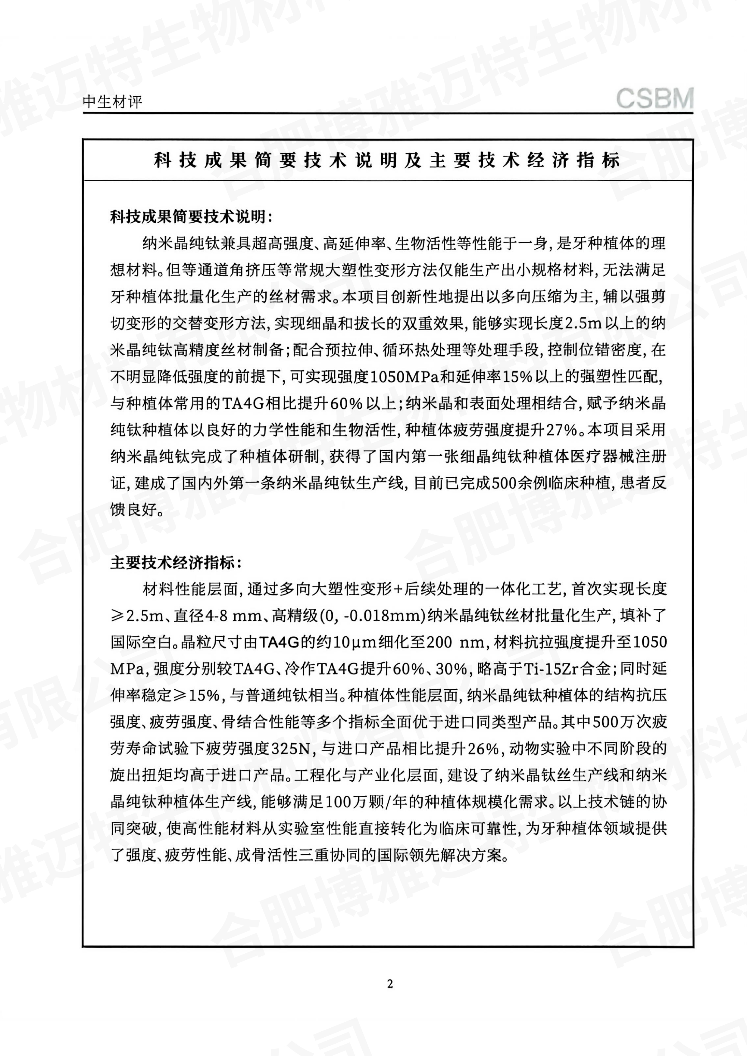
博雅迈特研究团队通过纳米晶化技术,在不改变化学成分、不降低生物安全性的前提下,将钛材料晶粒尺寸由10μm细化至200nm,真正实现纳米级别的生物材料,从材料层面实现种植体生物活性与力学性能的协同提升。与国外同类种植体相比,伊希思纳米晶钛亲蛋白种植体在多项关键指标上表现出明显优势:
·植入初期蛋白质附着能力提升50%,旋出扭矩提高26%
·抗拉强度提升至1050MPa以上,较种植体常用材料TA4G提升60%以上、延伸率保持在15%以上
·500万次疲劳循环条件下,疲劳强度达325N,提升27%
在材料性能突破的基础上,博雅迈特团队成功完成纳米晶钛亲蛋白种植体产品研制,并取得多项关键进展:获得国内第一张细晶纯钛种植体医疗器械注册证,建成国内外首条纳米晶纯钛生产线。目前该产品已完成500余例临床种植应用病例,整体临床反馈良好。
一、种植体的发展:从1.0到3.0时代亲蛋白种植体
种植体的发展,本质上是对临床稳定性与确定性不断追求的过程。随着临床应用经验的不断积累,行业对骨结合的理解,也逐渐从“是否能够实现”,延伸到“如何更快建立、如何更加稳定”。回顾口腔种植体的发展,可以看到一条清晰的演进路径。
·种植体1.0时代:传统表面处理技术
早期种植体主要通过喷砂、酸蚀等表面处理技术,在材料表面形成微米级粗糙结构,以促进骨结合建立,为现代口腔种植修复奠定了基础。
·种植体2.0时代:亲水与超洁净表面
随着技术发展,行业开始通过亲水化处理及超洁净表面技术提升种植体表面生物活性,促进血液润湿和细胞附着,从而进一步优化骨结合效果。
·种植体3.0时代:亲蛋白种植体
随着对骨结合过程认识的不断深入,研究发现:种植体植入后最先接触材料表面的并不是骨细胞,而是血液中的蛋白质分子。蛋白质会在极短时间内吸附在材料表面,形成影响细胞黏附、铺展及新骨形成的关键界面。因此,材料是否能够更好地吸附蛋白并稳定蛋白界面,成为影响骨结合质量的重要因素。

博雅迈特通过纳米晶钛材料创新,使材料微观结构更加接近蛋白质分子尺度。蛋白质分子的尺寸通常在10–100纳米范围,纳米晶钛材料具有纳米级结构特征,使材料在尺度上更适配蛋白质分子,从而赋予种植体更强的蛋白吸附能力。在传统表面处理与亲水技术基础上,亲蛋白种植体成为种植体发展的新阶段。
二、纳米晶钛亲蛋白种植体的核心优势——生物活性与力学性能创新高
·亲蛋白·吸附能力提升50%
在生物活性方面,纳米晶钛材料更有利于蛋白质吸附。纳米晶钛亲蛋白种植体植入初期蛋白质附着能力较四级纯钛种植体提升50%,有利于原位矿化与新骨形成,使骨结合建立更快、稳定性更好。

·旋出扭矩提高26%·骨结合更稳固
在骨结合表现方面,研究结果显示,在不同愈合阶段,纳米晶钛亲蛋白种植体的旋出扭矩均高于四级纯钛种植体,旋出扭矩提高26%,进一步验证了其在骨结合稳定性方面的优势。

·强度突破·抗拉强度高达1054 MPa
在力学性能方面,纳米晶化处理显著提升了纯钛材料性能。实验数据显示,纳米晶钛抗拉强度高达1054MPa,较四级纯钛提升60%以上,超越钛锆合金,同时保持延伸率大于15%,实现高强度与良好塑性的协同匹配。

·耐久性高·疲劳强度提升27%
在耐久性方面,纳米晶钛亲蛋白种植体同样表现出明显优势。疲劳寿命试验结果显示,在500万次循环载荷条件下,其疲劳强度达到325N,较四级纯钛种植体提升27%,能够承受更高载荷,展现出更优的抗疲劳能力和长期使用耐久性。

三、纳米晶钛材料实现关键技术突破——国际领先
从传统表面处理到亲水表面,再到亲蛋白材料创新,口腔种植体技术正不断向更高水平发展。
博雅迈特通过纳米晶钛材料创新,实现了种植体生物活性与力学性能创新高,并获得中国生物材料学会《科学技术成果评价报告》认可。专家评价认为,该成果在纳米晶纯钛材料工程化制备方面实现关键技术突破,整体技术达到国际先进水平,其中纳米晶纯钛丝材规模化制备技术处于国际领先水平。成功解决了高端医用纯钛原材料自主生产的“卡脖子”难题,为口腔种植体材料升级提供了新的技术路径。
未来,博雅迈特将持续深耕先进生物材料技术,不断推动纳米晶钛材料在口腔种植领域的创新应用,以材料创新驱动种植体技术进步,为全球口腔医疗提供更加可靠、高效的解决方案。